2025年7月29日火曜日

画像版 SY 250730 証拠説明書 白井幸夫被疑者 職権乱用罪 竹内寛志検事正

画像版 SY 250730 証拠説明書 白井幸夫被疑者 職権乱用罪 竹内寛志検事正

 

***************

Ⓢ SY 250723 告訴状不受理通知 被疑者=白井幸夫会長 竹内寛志検事正 東地特捜第2580号令和7年7月23日

https://ameblo.jp/bml4557/entry-12918913273.html

 

Ⓢ SY 250730告訴状 被告訴人=白井幸夫 職権乱用罪 竹内寛志検事正

https://ameblo.jp/bml4557/entry-12919482252.html

 

***************

https://imgur.com/a/Xhl2jzV

http://blog.livedoor.jp/marius52/archives/5617646.html

https://marius.hatenablog.com/entry/2025/07/29/212450

https://ameblo.jp/bml4557/entry-12919500289.html

https://plaza.rakuten.co.jp/marius/diary/202507290001/

 

 

***********

1 SY 250730 証拠説明書 01白井幸夫被疑者 職権乱用罪

https://imgur.com/a/0p1T4nO

https://livedoor.blogimg.jp/marius52/imgs/d/2/d26b21f4.jpg

 

2 SY 250730 証拠説明書 02白井幸夫被疑者 職権乱用罪

https://imgur.com/a/47EuAGZ

https://livedoor.blogimg.jp/marius52/imgs/5/2/526706f5.jpg

 

*****************

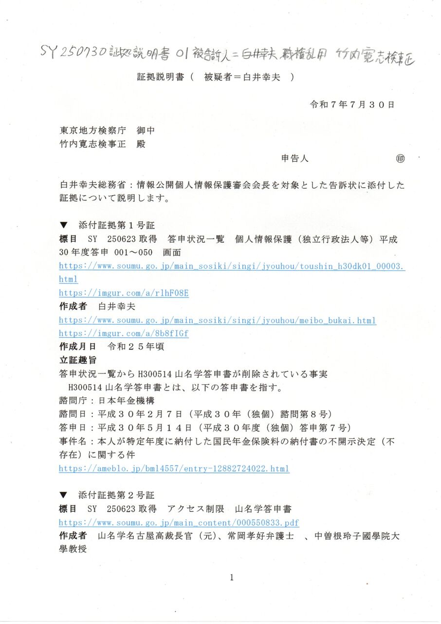
証拠説明書( 被疑者=白井幸夫 )

 

令和7年7月30日

 

東京地方検察庁 御中

竹内寛志検事正 殿

申告人         ㊞

 

白井幸夫総務省:情報公開個人情報保護審会会長を対象とした告訴状に添付した証拠について説明します。

 

▼ 添付証拠第1号証 

標目 SY 250623取得 答申状況一覧 個人情報保護(独立行政法人等)平成30年度答申 001050 画面

https://www.soumu.go.jp/main_sosiki/singi/jyouhou/toushin_h30dk01_00003.html

https://imgur.com/a/rlhF08E

作成者 白井幸夫

https://www.soumu.go.jp/main_sosiki/singi/jyouhou/meibo_bukai.html

https://imgur.com/a/8b8fIGf

作成月日 令和25年頃

立証趣旨 

答申状況一覧からH300514山名学答申書が削除されている事実

H300514山名学答申書とは、以下の答申書を指す。

諮問庁:日本年金機構

諮問日:平成30年2月7日(平成30年(独個)諮問第8号)

答申日:平成30年5月14日(平成30年度(独個)答申第7号)

事件名:本人が特定年度に納付した国民年金保険料の納付書の不開示決定(不

存在)に関する件

https://ameblo.jp/bml4557/entry-12882724022.html

 

▼ 添付証拠第2号証 

標目 SY 250623取得 アクセス制限 山名学答申書

https://www.soumu.go.jp/main_content/000550833.pdf

作成者 山名学名古屋高裁長官(元)、常岡孝好弁護士  、中曽根玲子國學院大學教授

作成月日 平成30年5月14日頃

立証趣旨 

1閲覧者がH300514山名学答申書を閲覧する方法は、答申状況一覧画面から答申年度画面を通してH300514山名学答申書を探し出す方法しか存在しない事実。

2しかしながら、答申状況一覧画面からH300514山名学答申書は削除されているため探し出せない事実。

3原告は、H300514山名学答申書のURLを取得していた事実を思い出し、答申書を表示させた。

https://ameblo.jp/bml4557/entry-12882724022.html

 

4表示させたところ、<< このファイルにはアクセス許可が制限されています。一部の機能にアクセスできない可能性があります。 >>との注意書きがあった。

この注意書きは、URLを取得した時は、なかった事実。

 

5正当な理由がなく、H300514山名学答申書にアクセス許可が制限をかけた行為は、知る権利の侵害である事実。

 

6正当な理由がなく、答申状況一覧画面からH300514山名学答申書を削除した行為は、知る権利の侵害である事実。

 

▼ 添付資料第3号証

標目 H300514山名学答申書の全文

https://www.soumu.go.jp/main_content/000550833.pdf

作成者 山名学名古屋高裁長官(元)、常岡孝好弁護士  、中曽根玲子國學院大學教授

作成月日 平成30年5月14日頃

立証趣旨 

不開示妥当判断として、以下の文言が記載されてある事実

<< 4 本件不開示決定の妥当性について

以上のことから,本件対象保有個人情報につき,これを保有していない

として不開示とした決定については,機構において本件対象保有個人情報

を保有しているとは認められず,妥当であると判断した。>>である

以上

 

 

画像版 SY 250730告訴状 被疑者=白井幸夫 職権乱用罪 竹内寛志検事正

画像版 SY 250730告訴状 被疑者=白井幸夫 職権乱用罪 竹内寛志検事正

 

**************

Ⓢ SY 250723 告訴状不受理通知 被疑者=白井幸夫会長 竹内寛志検事正 東地特捜第2580号令和7年7月23日

https://ameblo.jp/bml4557/entry-12918913273.html

 

Ⓢ SY 250730 証拠説明書 白井幸夫被疑者 職権乱用罪 竹内寛志検事正

http://blog.livedoor.jp/marius52/archives/5617646.html

 

*************

https://imgur.com/a/3M3bNex

http://blog.livedoor.jp/marius52/archives/5617647.html

https://marius.hatenablog.com/entry/2025/07/29/194033

https://ameblo.jp/bml4557/entry-12919482252.html

https://plaza.rakuten.co.jp/marius/diary/202507290000/

 

 

***********

1 SY 250730告訴状 01被疑者=白井幸夫 職権乱用

https://imgur.com/a/D2hIbt9

https://livedoor.blogimg.jp/marius52/imgs/8/e/8eec856a.jpg

 

2 SY 250730告訴状 02被疑者=白井幸夫 職権乱用

https://imgur.com/a/UyAvwRr

https://livedoor.blogimg.jp/marius52/imgs/c/5/c5b1b6a5.jpg

 

3 SY 250730告訴状 03被疑者=白井幸夫 職権乱用

https://imgur.com/a/unCpK0C

https://livedoor.blogimg.jp/marius52/imgs/7/0/70bb69cc.jpg

 

****

4 SY 250730告訴状 04被疑者=白井幸夫 職権乱用

https://imgur.com/a/qCibbcR

https://livedoor.blogimg.jp/marius52/imgs/7/5/754cb2f3.jpg

 

5 SY 250730告訴状 05被疑者=白井幸夫 職権乱用

https://imgur.com/a/giTgBMO

https://livedoor.blogimg.jp/marius52/imgs/7/3/73dec142.jpg

 

***************

告訴状(白井幸夫 職権乱用)

 

令和7年7月30日

竹内寛志検事正 殿

東京地方検察庁 御中

告訴人         印

 

告訴人  

住所 〒343-0844 埼玉県越谷市大間野町 丁目  番地  号

         氏名                

         生年月日 昭和  年  月  日 

         FAX番号 048-985-

 

被告訴人

住所 〒100-0014 東京都千代田区永田町1-11-39

         氏名 白井幸夫

         職業 総務省:情報公開・個人情報保護審査会会長

         電話番号 03-5501-1724

 

第1 告訴の趣旨

被告訴人( 白井幸夫 )の下記の告訴事実に記載の所為は,職権乱用罪( 刑法139条 )に該当すると思料しますので,捜査の上、厳重に処罰されたく、告訴致します

 

第2 告訴事実

被告訴人( 白井幸夫 )がした、H300514山名学答申書を答申状況表から削除することを故意にした行為は、職権乱用罪に該当する行為と言うべきものである。

 

なお、H300514山名学答申書(甲2号証)とは、山名学委員等が年金機構に対してした以下の裁決書を指す。

諮問庁:日本年金機構

諮問日:平成30年2月7日(平成30年(独個)諮問第8号)

答申日:平成30年5月14日(平成30年度(独個)答申第7号)

事件名:本人が特定年度に納付した国民年金保険料の納付書の不開示決定(不存在)に関する件

https://www.soumu.go.jp/main_content/000550833.pdf

 

SY 250730告訴状 被疑者=白井幸夫 竹内検事正<2p>

H300514山名学答申書の全文(甲3号証)は、山名学委員が職権乱用をした事実を証明する証拠である。

山名学委員がした職権乱用とは、以下の通り。

https://www.soumu.go.jp/main_content/000550833.pdf

 

申告人は、日本年金機構に対して、納付済通知書の開示請求をした。

この開示請求に対し、日本年金機構は不開示決定をした。

申告人は、不開示決定を不服とし、総務省:情報公開個人保護審査会に対し審査申立てをした。

 

審査申立てに対し、山名学委員・常岡孝好委員・中曽根玲子委員は、以下の判断をした。

<< 本件対象保有個人情報につき,これを保有していない として不開示とした決定については,機構において本件対象保有個人情報 を保有しているとは認められず,妥当であると判断した。 >>である。

 

不開示理由は、日本年金機構は納付済通知書を保有していない、と言う理由であった。

Ⓢ 資料 保有の定義 総務省 保有=所持 保有文書とは事実上支配している文書のことである=法的に支配している文書

https://marius.hatenablog.com/entry/2025/01/18/160849

 

しかしながら、(業務の範囲)日本年金機構法第二七条第1項第三号に拠れば、納付済通知書の開示請求に係る業務は、日本年金機構の業務であること。

Ⓢ(業務の範囲)日本年金機構法第二七条第1項第三号 

https://hourei.net/law/419AC0000000109

 

業務であることから、日本年金機構は、納付済通知書を事実上支配している事実から、日本年金機構は納付済通知書を保有している、と言う事実が導出される。

 

山名学委員等は、日本年金機構が納付済通知書を保有しているにも拘らず、日本年金機構は納付済通知書を保有していないことを理由に、日本年金機構がした不開示決定に対して、不開示決定妥当判断をした。

 

山名学委員等がした不開示決定妥当判断は、錯誤ではなく、故意にした誤判断である。

故意にした誤判断である、と主張する理由は、以下の通り。

総務省が規定した<<保有の定義>>について、総務省:情報公開個人情報保護審査会の委員ならば、必須の知識である。

 

また、日本年金機構に係る不服申立てであるから、日本年金機構法は根拠とすべき規定である。

日本年金機構法について、総務省:情報公開個人情報保護審査会の委員ならば、必須の知識である。

 

よって、日本年金機構がした不開示決定に対して、山名学委員等がした不開示決定妥当判断をした行為は、職権乱用罪に当たる行為である。

このことから、H300514山名学答申書は、山名学委員等が職権乱用を故意にした事実を証明する重要な文書である。

白井幸夫審査会会長は、上記の重要な文書(=H300514山名学答申書)を、答申状況表から削除し、一般人が閲覧できない様にした事実(甲1 甲2)。

 

白井幸夫審査会会長がした答申状況表から削除し、一般人が閲覧できない様にした行為は、<< 削除できると言う規定がない >>にも拘わらず秘密裏に削除された。

 

まとめ

白井幸夫審査会会長が、<< 削除できると言う規定がない >>にも拘わらず、H300514山名学答申書を、答申状況表から削除し、一般人が閲覧できない様にした行為は、職権乱用罪に当たるものである。

 

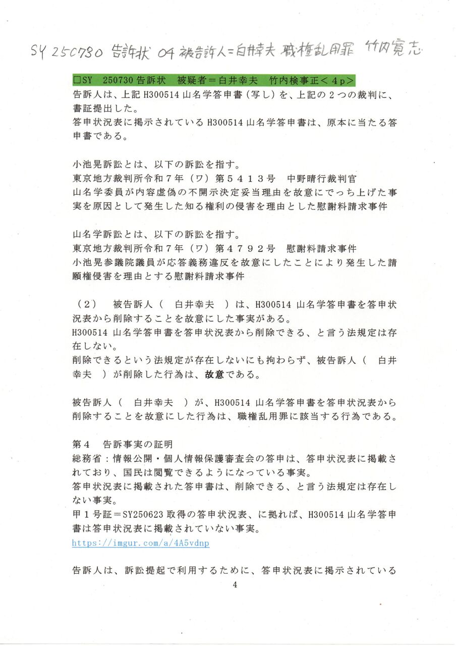
第3 白井幸夫被疑者を告訴に至るまでの経緯

1) 告訴人は、以下の2つ裁判の原告である。

2つの裁判とは、小池晃訴訟と山名学訴訟との2つの裁判を指す。

 

SY 250730告訴状 被疑者=白井幸夫 竹内検事正<4p

告訴人は、上記H300514山名学答申書(写し)を、上記の2つの裁判に、書証提出した。

答申状況表に掲示されているH300514山名学答申書は、原本に当たる答申書である。

 

小池晃訴訟とは、以下の訴訟を指す。

東京地方裁判所令和7年(ワ)第5413号 中野晴行裁判官

山名学委員が内容虚偽の不開示決定妥当理由を故意にでっち上げた事実を原因として発生した知る権利の侵害を理由とした慰謝料請求事件

 

山名学訴訟とは、以下の訴訟を指す。

東京地方裁判所令和7年(ワ)第4792号 慰謝料請求事件

小池晃参議院議員が応答義務違反を故意にしたことにより発生した請願権侵害を理由とする慰謝料請求事件

 

(2) 被告訴人( 白井幸夫 )は、H300514山名学答申書を答申状況表から削除することを故意にした事実がある。

H300514山名学答申書を答申状況表から削除できる、と言う法規定は存在しない。

削除できるという法規定が存在しないにも拘わらず、被告訴人( 白井幸夫 )が削除した行為は、故意である。

 

被告訴人( 白井幸夫 )が、H300514山名学答申書を答申状況表から削除することを故意にした行為は、職権乱用罪に該当する行為である。

 

第4 告訴事実の証明

総務省:情報公開・個人情報保護審査会の答申は、答申状況表に掲載されており、国民は閲覧できるようになっている事実。

答申状況表に掲載された答申書は、削除できる、と言う法規定は存在しない事実。

甲1号証=SY250623取得の答申状況表、に拠れば、H300514山名学答申書は答申状況表に掲載されていない事実。

https://imgur.com/a/4A5vdnp

 

告訴人は、訴訟提起で利用するために、答申状況表に掲示されているH300514山名学答申書を何度も閲覧してきた。

 

白井幸夫会長に代わってから、答申状況表から削除された事実。

答申状況表から削除されると、国民はH300514山名学答申書を閲覧できなくなり、国民はH300514山名学答申書が出されたこと自体を証明できなくなる。

 

しかしながら、告訴人は将来、削除されることを想定し、WEB公開し、H300514山名学答申書のURLを取得・保存しておいた。

URLは、以下の通り。

https://www.soumu.go.jp/main_content/000550833.pdf

https://imgur.com/a/pMXJ65s

 

甲2号証=SY250623取得のH30051山名学答申書、に拠れば、アクセス制限が掛かっており、答申状況表から辿ってH30051山名学答申書を閲覧することはできないように設定されている。

URLを知らない者は、閲覧することは困難である。

 

よって、白井幸夫会長がH30051山名学答申書を答申状況表から削除した行為は、職権乱用罪に該当する行為である。

 

貼付資料

1甲1号証=SY250623取得 答申状況表 

2甲2号証=SY 250623取得 アクセス制限 山名学答申書

https://marius.hatenablog.com/entry/2025/06/28/112118

p

3甲3号証=H300514山名学答申書の全文

https://www.soumu.go.jp/main_content/000550833.pdf

 

以上

 

 

2025年7月27日日曜日

画像版 SY 250723 告訴状不受理通知 被疑者=白井幸夫会長 竹内寛志検事正

画像版 SY 250723 告訴状不受理通知 被疑者=白井幸夫会長 竹内寛志検事正 東地特捜第2580号令和7年7月23日

 

Ⓢ 画像版 SY 250629告訴状 白井幸夫会長 答申書隠蔽

https://plaza.rakuten.co.jp/marius/diary/202506280000/

 

*************

https://imgur.com/a/7QaFxO9

http://blog.livedoor.jp/marius52/archives/5617391.html

https://marius.hatenablog.com/entry/2025/07/27/105241

https://ameblo.jp/bml4557/entry-12918913273.html

https://plaza.rakuten.co.jp/marius/diary/202507270000/

 

 

***************

東地特捜第2580号令和7年7月23日

 

上原マリウス 殿

 

東京地方検察庁

竹内寛志検事正

特別捜査部 直告班

 

貴殿から提出された「 告訴状(白井幸夫審査会会長 )と題する書面1通(令和7年6月29日付け)及び添付資料を拝見し、検討しました。

 

 告訴は、刑罰法規に該当する犯罪事実を捜査機関に申告して犯人の処罰を求めるものですから、犯罪構成要件に該当する具体的な事実を相応の根拠に基づいて特定していただく必要があります。

 

 しかしながら、前記書面等では、犯罪構成要件に該当する具体的な事実が相応の根拠に基づいて記載されておらず、告訴事実が特定されているとは言えません。

 

 また、貴殿が主張されている証拠隠滅罪(刑法104条:「 他人の刑事事件に関する証拠を隠滅し、偽造し、若しくは変造し、又は偽造若しくは変造の証拠を使用した者は、3年以下の拘禁刑又は30万円以下の罰金にしょする。 」)は、他人の刑事事件に関する証拠を隠滅した場合に成立する罪であることを申し添えます。

 

 なお、告訴状の作成には、刑罰法規について一定程度の理解が必要ですので、弁護士等の法律実務家に相談されることを御検討願います。

 

 以上の点を御検討いただくため、貴殿から提出された前記書面等は返戻致します。

 

 

***********************

 

 

 

 

 

 

2025年7月26日土曜日

画像版 259726 NOTEから 7月中に下書き記事を公開して、すっきりした気持ちで

画像版 259726 NOTEから 7月中に下書き記事を公開して、すっきりした気持ちで8月を迎えませんか?

=> 『公開に進む』ボタンを押すと、記事タイトル画面に戻ってしまう。

公開前のURLは取得できる。

しかしそれは、使い物にならないURL 

そのため、7月は。NOTE投稿は止めた。

 

************

https://imgur.com/a/hOdz7cx

http://blog.livedoor.jp/marius52/archives/5617355.html

https://marius.hatenablog.com/entry/2025/07/26/213026

https://ameblo.jp/bml4557/entry-12918851744.html

https://plaza.rakuten.co.jp/marius/diary/202507260000/

 

 

************

1 259726 NOTEから 7月中に下書き記事を公開して、すっきりした気持ちで8月を

https://imgur.com/a/qVJcjBm

https://livedoor.blogimg.jp/marius52/imgs/f/e/fe3307d5.png

 

2 250726 NOTEの下書き記事一覧表

https://imgur.com/a/wXPNTVO

https://livedoor.blogimg.jp/marius52/imgs/5/c/5cad0a89.png

 

************

7月中に下書き記事を公開して、すっきりした気持ちで8月を迎えませんか?

 

こんにちは、note運営事務局です。

 

noteに、途中まで書いた下書きはありませんか?

書きかけの記事を公開して、すっきりした気持ちで8月を迎えませんか?

2025年7月22日火曜日

仕事術 270719判例検索画面 << 判断の遺脱=9号再審理由 >>の定義

仕事術 270719判例検索画面 << 判断の遺脱=9号再審理由 >>の定義 最高裁判例昭和43()283 松本正雄判決

 

https://imgur.com/a/FXPbets

http://blog.livedoor.jp/marius52/archives/5616318.html

https://marius.hatenablog.com/entry/2025/07/22/091232

https://ameblo.jp/bml4557/entry-12917930933.html

https://plaza.rakuten.co.jp/marius/diary/202507220000/

 

**************

1 S451222 松本正雄判決書 01判断の遺脱=9号再審理由 定義

https://imgur.com/a/25VYVBm

https://livedoor.blogimg.jp/marius52/imgs/1/e/1e3931af.jpg

 

2 S451222 松本正雄判決書 02判断の遺脱=9号再審理由 定義

https://imgur.com/a/3APSlyh

https://livedoor.blogimg.jp/marius52/imgs/9/5/95a6295c.jpg

 

3 S451222 松本正雄判決書 03判断の遺脱=9号再審理由 定義

https://imgur.com/a/hyvhN2O

https://livedoor.blogimg.jp/marius52/imgs/5/b/5bf378c3.jpg

 

****

4 OK 270719判例検索画面 昭和43年(オ)第283号 所有権取得登記等抹消再審請求 判断の遺脱=9号再審理由  

https://imgur.com/a/7XojySP

https://livedoor.blogimg.jp/marius52/imgs/0/8/08a2ec7a.png

 

***************

「 判断の遺脱 」に関しては、判例(最判昭和451222)がある。

https://www.courts.go.jp/app/files/hanrei_jp/177/053177_hanrei.pdf

=> 主文に含まれる文言

<< 第4 当裁判所の判断

1 特許法171条2項が準用する民事訴訟法338条1項9号にいう「判断の遺脱」とは,当事者が適法に提出した攻撃防御方法のうち,その判断のいかんにより審決の結論に影響する事項で,審決の理由中で判断を示さなかった場合をいう。 >>である。

 

Ⓢ 説明

<< 1審判決も2審判決もこの点について判断をしていませんでした。

最高裁は、この点を「判断の遺脱」として、原判決を破棄し、この点についてさらに判断させるために原審に差し戻したのです

 

判断の遺脱というのは、上の事例のように、判決の結論(主文)を導くために論理的に不可欠の事項について、判断をしなかった(判断し忘れた)場合を指しているのです。 >>

▼ 「 判断の遺脱 」を主張するための、事前準備。

<< 請求権発生原因事実として主張 >>  しておく必要がある。

 

 

Ⓢ 判例検索 期日指定 判例(最判昭和451222)

昭和45年12月22日 昭和43年(オ)第283号 所有権取得登記等抹消再審請求

https://www.courts.go.jp/app/hanrei_jp/detail2?id=53177

 

1事件番号

昭和43()283

 

2事件名

所有権取得登記等抹消再審請求

 

3裁判年月日

昭和451222

 

4法廷名

最高裁判所第三小法廷

 

5裁判種別 

判決

 

6結果   

棄却

 

7判例集等巻・号・頁  

民集 第24132173

 

************

8判示事項

当事者が判決の確定前に再審事由を知つた場合における民訴法四二四条一項所定の再審期間の始期

 

9裁判要旨

当事者が判決の確定前に再審事由を知つた場合においては、民訴法四二四条一項所定の再審期間は、判決確定の日から始まるものと解すべきである。

 

10参照法条

民訴法424条

 

11全文

https://www.courts.go.jp/app/files/hanrei_jp/177/053177_hanrei.pdf

 

本件上告を棄却する。

     上告費用は上告人の負担とする。

         理    由

 上告代理人佐久間和の上告理由第一、二点について

 本件再審の訴は、東京高等裁判所昭和三〇年(ネ)第二二六四号所有権取得登記等抹消請求控訴事件について同裁判所が昭和三九年四月二七日に言い渡した判決に対し、民訴法四二〇条一項九号所定の判断遺脱を理由として提起されたものであるが、かかる判断遺脱のような再審事由の存在は、その事柄の性質上、通例、判決正本の送達を受けてこれを閲読することにより知りうべき筈のものであるから、これを知りえなかつたとする特段の事由の主張立証のないかぎり、当事者において右判決正本の送達を受けた当時に右事由の存在を知つたものと推定することができる( 最高裁判所昭和二七年(ヤ)第三号同二八年四月三〇日第一小法廷判決・民集七巻四号四八〇頁、昭和三三年(オ)第一〇号同三六年九月二二日第二小法廷判決・民集一五巻八号二二〇三頁、昭和四一年(オ)第八三三号同年一二月二二日第一小法廷判決・民集二〇巻一〇号二一七九頁参照)。

 

そして、本件においても、上告審判決正本の送達を受けて精査しなければ控訴審判決の再審事由を適確につかみえない場合があるという所論は、独自の見解であつて(前掲昭和二八年四月三〇日第一小法廷判決は、上告審判決の判断遺脱を理由とする再審事件に関するものであるから、所論の趣旨において引用されるべきものではない。)、ここにいう特段の事由を主張するものとはいえず、他に前記控訴審判決における判断遺脱の存在を知ることを妨げられたとなしうるような特段の事由の主張立証はないのであるから、上告人が右控訴審判決正本の送達された昭和三九年四月二八日当時に再審事由の存在を知つたものと認めた原審の判断は相当である

 

□<2p>

 つぎに、右判決は、これに対する上告を棄却した上告審判決の言渡のあつた昭和四二年一月一九日をもつて確定したものであることも、原判示のとおりであり、上告審判決正本の送達によつて確定したとする所論の採りえないことは、言をまたないところであるから、本件は、当事者が判決確定前に再審事由の存在を知つていた場合にあたることになるが、このような場合における民訴法四二四条一項所定の三〇日の再審期間は、再審制度の性質および右四二四条の文理に照らし、判決確定の日からこれを起算すべきものと解するのが相当であり(前掲昭和二八年四月三〇日第一小法廷判決参照)、前記控訴審判決の確定した昭和四二年一月一九日から起算して三〇日を経過した後においては、不変期間の追完の許される場合を除いては、右判決に対する再審の訴を適法に提起しうる余地は存しない

ものというべく、これと同旨の見解に立ち、同年二月二〇日に提起された本件再審の訴をもつて、再審期間経過後の不適法な訴として却下した原審の判断は、正当であるといわなければならない(もつとも、本件のように当事者が控訴審判決の送達を受けた当時に再審事由の存在を知つた場合には、右事由は本来これを上告理由として主張すべきものであつて、現に上告人は右判決に対して上告しているのであるから、上告審において主張の排斥された点についてはもとより、上告理由として主張しなかつた点についても、それを事由として上告棄却判決の言渡後に再審の訴を提起することの許されないことは、民訴法四二〇条一項但書により明らかであり、この意味においても、本件再審の訴は不適法たるを免れないところである。)

 

 叙上と異なる見解を前提として、本件再審の訴を不適法とした原判決の違法をい論旨(違憲をいう論旨第二点も、その実質は、原判決が民訴法四二四条に違反することを主張するものにほかならない。)は理由がなく、採用することができない。

 

同第三点について。

 所論は、憲法その他の法令違背を云々するが、その実質は、本件再審の訴の対象である前記控訴審判決が本案についてした認定判断を非難するものであつて、右訴を不適法として却下した原判決を違法とすべき理由たりうるものではないから、採用することができない。

 

□ <3p>4行目から

よつて、民訴法四〇一条、九五条、八九条に従い、裁判官全員の一致で、主文の

とおり判決する。

     最高裁判所第三小法廷

         裁判長裁判官    松   本   正   雄

            裁判官    田   中   二   郎

            裁判官    下   村   三   郎

            裁判官    飯   村   義   美

            裁判官    関   根   小   郷

 

 

 

*************** 

事件番号 平成21(行ケ)10187

事件名 審決取消請求事件

裁判年月日 平成211228

裁判所名 知的財産高等裁判所

権利種別 特許権

訴訟類型 行政訴訟

裁判長裁判官 飯村敏明

 

第4 当裁判所の判断

1 特許法171条2項が準用する民事訴訟法338条1項9号にいう「判断の遺脱」とは,当事者が適法に提出した攻撃防御方法のうち,その判断のいかんにより審決の結論に影響する事項で,審決の理由中で判断を示さなかった場合をいう。

 

 原告の主張は,以下のとおり,いずれも原審決の認定判断に対する誤りを主張するものであって,前記の判断の遺脱を主張するものとはいえないから,再審事由に当たるものではなく,失当である。

 

****************

2025年7月17日木曜日

画像版 SK 250716佐藤はるか訟務官がした意見書に対する反論書 判例検索訴訟 佐藤隆幸裁判官 佐藤はるか訟務官

画像版 SK 250716佐藤はるか訟務官がした意見書に対する反論書 判例検索訴訟 佐藤隆幸裁判官 佐藤はるか訟務官

 

*******************

Ⓢ SK 250704文提に対する意見書 判例検索訴訟 佐藤隆行裁判官

https://marius.hatenablog.com/entry/2025/07/13/110513

Ⓢ SK 250505釈明処分の特則に拠る申出 鈴木馨祐訴訟 村田一広裁判官

https://marius.hatenablog.com/entry/2025/05/04/102252

 

**************

https://imgur.com/a/bMJGTPg

http://blog.livedoor.jp/marius52/archives/5614652.html

https://marius.hatenablog.com/entry/2025/07/17/100525

https://ameblo.jp/bml4557/entry-12916976061.html

https://plaza.rakuten.co.jp/marius/diary/202507170000/

 

 

**************

1 SK 250716意見書に対する反論書 01判例検索訴訟 佐藤隆幸裁判官

https://imgur.com/a/iyQX0yF

https://livedoor.blogimg.jp/marius52/imgs/7/4/7493fb6d.jpg

 

2 SK 250716意見書に対する反論書 02判例検索訴訟 佐藤隆幸裁判官

https://imgur.com/a/CN1x2zR

https://livedoor.blogimg.jp/marius52/imgs/f/a/fae81c54.jpg

 

3 SK 250716意見書に対する反論書 03判例検索訴訟 佐藤隆幸裁判官

https://imgur.com/a/Wt56OO5

https://livedoor.blogimg.jp/marius52/imgs/a/4/a4e8dfa6.jpg

 

****

4 SK 250716意見書に対する反論書 04判例検索訴訟 佐藤隆行裁判官

https://imgur.com/a/AUldgKx

https://livedoor.blogimg.jp/marius52/imgs/3/8/38c06268.jpg

 

5 SK 250716意見書に対する反論書 05判例検索訴訟 佐藤隆幸裁判官

https://imgur.com/a/4BLZDyw

https://livedoor.blogimg.jp/marius52/imgs/f/f/ff1a8fcb.jpg

 

6 SK 250716意見書に対する反論書 06判例検索訴訟 佐藤隆幸裁判官

https://imgur.com/a/ngqbOxU

https://livedoor.blogimg.jp/marius52/imgs/7/1/71c40bd1.jpg

 

*******

7 SK 250716意見書に対する反論書 07判例検索訴訟 佐藤隆幸裁判官

https://imgur.com/a/iajQ45S

https://livedoor.blogimg.jp/marius52/imgs/4/c/4c90e14d.jpg

 

***************

事件番号 東京地方裁判所令和7年(ワ)第7431号

判例検索システムの運営を恣意的に行っている事実を原因として発生した知る権利の侵害を理由とした慰謝料請求事件 佐藤隆幸裁判官

原告   

被告 鈴木馨祐法務大臣

 

250716佐藤はるか訟務官がした意見書に対する反論書

 

2025年7月16日

 

東京地方裁判所民事49部イ係 御中

同 佐藤隆幸裁判官 様

原告         ㊞

 

佐藤はるか訟務官のSK250704文書提出命令申立て書に対する意見書について、以下、反論をします。

 

第1 反論書で使う前提事実について

ア 最高裁判所が言うところの下級裁判所には、東京高等裁判所を含んでいる事実(公知の事実)

 

イ NN210202北沢純一判決書は、行政事件訴訟法が適用される、事件記録符号(行コ)事件に対する判決書である。

Ⓢ 補強画像版 NN 210202北澤純一判決書 年金機構訴訟 事件番号 令和元年(行コ)第313号 東京高裁

https://ameblo.jp/bml4557/entry-12890639642.html

 

ウ 本件の判例検索訴訟は、被告国であるから、行政訴訟である(公知の事実)。

なお、判例検索訴訟とは、本件の東京地方裁判所令和7年(ワ)第7431号事件を指す。

行政訴訟は、公権力の行使の適法性の当否などを争う訴訟である。

 

エ 訴訟物の変更

本件訴訟物は、判例検索訴訟第1回弁論期日において、佐藤隆行裁判官の指示に拠り、以下の訴訟物に変更した。

<< 判例検索システムの運営を恣意的に行っている事実を原因として発生した知る権利の侵害を理由とした国賠法請求権 >>である。

 

SK250716佐藤はるか訟務官がした意見書に対する反論書<2p>2行目から

オ 原告が提出を求めた文書は被告国の主張根拠となる文書である。

原告が、SK250505釈明処分の特則に拠る申出書により提出を求めた文書は、佐藤はるか訟務官が行政訴訟に於ける主張義務を果たせば、主張根拠として書証提出をしなければならない文書である。

Ⓢ SK 250505 釈明処分の特則に拠る申出

https://marius.hatenablog.com/entry/2025/05/04/102252

 

しかしながら、佐藤はるか訟務官が、自ら進んで書証提出するとは想定できないことから、上記の申出をする必要が発生したものである。

想定通り、佐藤はるか訟務官は、被告準備書面(1)において、行政がした行為が正当であるとの主張をしていない事実がある。

Ⓢ SK 250704 被告準備(1) 鈴木馨祐訴訟=判例検索訴訟 

https://ameblo.jp/bml4557/entry-12914656184.html

 

オ 訴訟物の変更

変更前の訴訟物=<< 判例検索システムの運営を恣意的に行っている事実を原因として発生した知る権利の侵害を理由とした慰謝料請求権 >>

 変更後の訴訟物=<< 判例検索システムの運営を恣意的に行っている事実を原因として発生した知る権利の侵害を理由とし国賠法請求権 >>

 

Ⓢ SK 250523 第1回弁論メモ 判例検索訴訟 佐藤隆行裁判官

https://marius.hatenablog.com/entry/2025/05/24/112801

<< 本件は、国賠法1項1条に拠る請求であると、期日調書に記載する。>>と、佐藤隆行裁判官は強要した。

 

変更前の訴訟物=<< 判例検索システムの運営を恣意的に行っている事実を原因として発生した知る権利の侵害を理由とした慰謝料請求権 >>

 変更後の訴訟物=<< 判例検索システムの運営を恣意的に行っている事実を原因として発生した知る権利の侵害を理由とし国賠法請求権 >>

訴訟物で変更を強制した効果は何か、不明である。

 

カ 第313号事件とは、NN210202北沢純一判決書の対象事件である。

https://marius.hatenablog.com/entry/2025/03/20/105251

 

第2 SK250704文提に対する意見書に対する認否反論は以下の通り。

<< □SK250704文提に対する意見書<2p>5行目から >>

佐藤はるか訟務官が、SK250505釈明処分の特則に拠る申出書により、認識した文書は、以下の4つの文書である事実。

(1)本件文書①=判断基準明示文書

(2)本件文書②=先行事例判決書

(3)本件文書③=掲載しないとの判断理由文書

(4)本件文書④=掲載しないとの判断経緯文書

 

<< □SK250704文提に対する意見書<2p>20行目から >>

=> 佐藤はるか訟務官が、上記の4つの文書についての所持状況についてした主張

(1) 判断基準明示文書について 

<2p>23行目から<3p>10行目まで    

最高裁判所から、下級裁判所に対してなされた事務連絡=「 下級裁判所裁判例速報に掲載する裁判例の選別基準について(事務連絡) 」が2回に渡り派出した文書の存在は認めた( 自白事実)

Ⓢ 令和6年3月15日付け下級裁判所裁判例速報に掲載する裁判例の選別基準について(事務連絡)

https://www.courts.go.jp/vc-files/courts/tsuutatsu/08sonota/3kakyuusaibanshosaibanreisokuhounikeisaisurusaibanreinosenbetsukijyunnitsuite.pdf

 

一方、「 高等裁判所判例集の選別基準が記載された文書 」は不存在である、と主張した。

最高裁が言う下級裁判所には、高等裁判所も含んでいる事実がある。

上記の事務連絡は、最高裁番所から、高等裁判所事務局長・地方裁判所所長・家庭裁判所所長宛てに派出された事務連絡である。

 

佐藤はるか訟務官がは、地方裁判所・家庭裁判所には存在するが、高等裁判所には不存在である、と主張している。

上記の主張は、論理的整合性を欠いており、内容虚偽の不存在主張である。

高等裁判所には不存在である、と主張する根拠となる文書を提出して証明を求める。

 

<3p>1行目からの記載<< 第313号事件は高等裁判所の裁判例であるところ >>との文言は、虚偽主張をするための準備文言であるから、故意にした虚偽主張である。

 

SK250716佐藤はるか訟務官がした意見書に対する反論書<4p>4行目から

(2) 先行事例判決書について

<3p>11行目からの文言<< 申立人は、本件文書②について、具体的にどの事件の判決書であるかを特定していないため、相手方にはその所持状況が不明である。>>である。

 

原告の主張は、<< 判例検索システムの運営を恣意的に行っている事実 >>であである。

佐藤はるか訟務官のすべき主張は、<< 判例検索システムの運営は裁判例の選別基準等により適切に行っている >>である

 

しかしながら、佐藤はるか訟務官は、被告準備書面(1)において、主張義務を果たしていない事実がある。

 先行事例判決書は、佐藤はるか訟務官が主張義務を果たした場合に、主張根拠となる判決書である。

 

原告の主張は、以下の通り。

NN210202北沢純一判決書は、重要な判断を含む判決書である。

重要な判断を含む判決書であるから、同等の先行事例判決がなければ、掲載しなければならない判決書である。

 

しかいながら、先行事例判決書が存在しないにも拘わらず、NN210202北沢純一判決書を掲載していない事実がある。

つまり、命題「 先行事例判決書が存在していること 」の真偽は、勝敗の分岐点となる事実である。 

上記命題が、偽(=不存在)ならば、判例検索システムの運営を恣意的に行っている事実の証拠である。

 

原告は、先行事例判決書を特定していれば、本件の提訴をしていない。

仮に、佐藤はるか訟務官が、判例検索システムの運用が適切に行われている、と主張責任を果たすならば、佐藤はるか訟務官に特定義務が発生する判決書である。

 

行政がした行為については、立証責任は行政側にある。

民事訴訟とことなり、行政訴訟では、行政がなした行為については、立証責任は行政側にある( 昭和60(行ツ)133  伊方発電所原子炉設置許可処分取消 )。

Ⓢ 仕事術 最高裁判例 行政がなした行為については、立証責任は行政側にある 伊方原発訴訟 

https://marius.hatenablog.com/entry/2025/05/05/090401

 

<< □SK250704文提に対する意見書<3p>19行目から >>

(3) 掲載しないとの判断理由文書

(4) 掲載しないとの判断経緯文書

<< いずれも存在しない >>との文言について

=> NN210202北沢純一判決書は、重要な判断を含む判決書である。

NN210202北沢純一判決書は、先例判決書が存在しなければ、掲載義務が発生する判決書である。

 

重要な判断とは、以下の通り。

日本年金機構法は日本年金機構に適用される法規定である(公知の事実)。

NN210202北沢純一判決書は、「 日本年金機構法は日本年金機構に適用されない法規定である 」ことを、判断の基礎に使用して作成された判決書である。

「公知の事実」を否定すると言う判断をした上で成立した判決書である。

 

最高裁で確定している事実がある。

Ⓢ NN 210702 岡村和美調書決定 年金機構裁判 #岡村和美最高裁判事 #菅野博之最高裁判事 #三浦守最高裁判事 #草野耕一最高裁判事

https://marius.hatenablog.com/entry/2021/07/04/074740

令和3年(行ツ)第121号 令和3年(行ヒ)第150号

 

まとめ

重要な判断を含む判決書であり、先行事例判決書が存在しない場合は、判例検索システムに掲載することになっている( 甲3号証=掲載判決書選別基準 )。

Ⓢ SK 判例検索訴訟 甲第3号証=山中里司弁護士宛て司法行政文書開示通知書

https://ameblo.jp/bml4557/entry-12916001455.html

 

NN210202北沢純一判決書は、重要な判断を含む判決書でありながら、掲載していないと言う事実がある。

掲載していない事実は、先行事例判決書が存在するためである、と言う理由が導出される。

 

SK250716佐藤はるか訟務官がした意見書に対する反論書<6p>3から行目

上記から、NN210202北沢純一判決書と同様の重要な判断を含む先行事例判決書は存在する、と言う事実が導出される。。

 重要な判断とは、「公知の事実」を否定した上で成立した判断を指す。

先行事例判決書の存在は、判例検索システムの運用が規則的に行われた事実(=恣意的でないこと)を証明する唯一の証拠である。

 

判例検索システムの運用が規則的に行われた事実を証明する先行事例判決書を、佐藤はるか訟務官が書証提出できなければ、本件の請求権発生原因事実が真であることを認めたことになる。

 

<< □SK250704文提に対する意見書<3p>20行目から<4p>9行目まで>>

<< 3 証拠調べの必要性の要件について・・証拠調べの必要性がないものと判断される >>である。

=> だから何だと言うんだ。

 

<< □SK250704文提に対する意見書<4p>10行目から >>

<< (2)本件各文書について・・先刻事例となるべき判決書である事実 」としている。>>である。

Ⓢ SK 250523 第1回弁論メモ 判例検索訴訟 佐藤隆行裁判官

https://marius.hatenablog.com/entry/2025/05/24/112801

 

=> 第1回弁論期日において、佐藤隆行裁判官の指示に拠り、訴訟物変更がなされたことは認める。

変更前訴訟物<<判例検索システムの運営を恣意的に行っている事実を原因として発生した知る権利の侵害を理由とした慰謝料請求権 >>から

変更後訴訟物<<判例検索システムの運営を恣意的に行っている事実を原因として発生した知る権利の侵害を理由とした国賠法請求権 >>になった。

 

<< □SK250704文提に対する意見書<4p>16行目から >>

<< イ しかし、原告は、判例検索システムの運用に関し、・・立証命題そのものが本件の解決にとって関連性がなく、取り調べの必要性が認められない。 >>である。

Ⓢ SK 250505 釈明処分の特則に拠る申出 鈴木馨祐訴訟

https://marius.hatenablog.com/entry/2025/05/04/102252

 

=> 上記部分は本件の申出とは、関連性がない議論である。

本件の各文書は、佐藤隆行裁判官との関係で、書証提出されずに弁論終結がなされる可能性があるために申出したものである。

 

上記の各文書は、佐藤はるか訟務官が、行政訴訟の一般手続きに拠り、主張義務を果たしていれば、主張根拠となる文書である事実。

佐藤はるか訟務官がすべき主張とは、<< 判例検索システムの運用は裁判例の選別基準等により適切に行っている。>>との主張である。

 

第3 結語

以上の通りであるから、本件申立ては、速やかに認められるべきである。

なお、佐藤隆行裁判官が却下する理由として、本件は行政事件訴訟法は適用されない事案である。

一方、本件申立ては、行政事件訴訟法を根拠とした釈明処分の特則に拠る申出であるから、本件申出を却下する、となる可能性がある。

その防止のため、原告は、別途、(文書提出命令等)民訴法223条を根拠とした文書提出命令申立てをする。

 

添付書類

1 SK250716佐藤はるか訟務官がした意見書に対する反論書 副本1通

2 SK 250714 原告証拠説明書(1) 判例検索訴訟 佐藤隆行裁判官 正副各1通

https://ameblo.jp/bml4557/entry-12916017552.html

3 SK 判例検索訴訟 甲第3号証=山中里司弁護士宛て司法行政文書開示通知書 最高裁秘書第134号 平成30年1月17日 正副各1通

https://ameblo.jp/bml4557/entry-12916001455.html

 

4 SK250716文書提出命令書 正副各1

https://ameblo.jp/bml4557/entry-12916695220.html

 

以上

 

2025年7月15日火曜日

画像版 SK 250716文書提出命令申立書 判例検索訴訟 佐藤隆行裁判官 佐藤はるか訟務官

画像版 SK 250716文書提出命令申立書 判例検索訴訟 佐藤隆行裁判官 佐藤はるか訟務官

 

Ⓢ テキスト版 SK 250716 佐藤はるか訟務官がした意見書に対する反論書

http://blog.livedoor.jp/marius52/archives/5614652.html

 

***********

https://imgur.com/a/t0pR1VX

http://blog.livedoor.jp/marius52/archives/5615019.html

https://marius.hatenablog.com/entry/2025/07/15/200726

https://ameblo.jp/bml4557/entry-12916695220.html

https://plaza.rakuten.co.jp/marius/diary/202507150000/

 

 

***********

1 SK 250716文書提出命令申立書 01判例検索訴訟 佐藤隆行裁判官

https://imgur.com/a/Jx4wcLN

https://livedoor.blogimg.jp/marius52/imgs/e/c/ece274fb.jpg

 

2 SK 250716文書提出命令申立書 02判例検索訴訟 佐藤隆行裁判官

https://imgur.com/a/ZnSSKGk

https://livedoor.blogimg.jp/marius52/imgs/a/d/ad65e947.jpg

 

*************

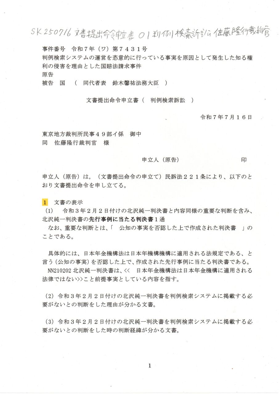
事件番号 令和7年(ワ)第7431号

判例検索システムの運営を恣意的に行っている事実を原因として発生した知る権利の侵害を理由とした国賠法請求事件

原告

被告 国 ( 同代者表 鈴木馨祐法務大臣 )

 

        文書提出命令申立書( 判例検索訴訟 )

                                   

                           令和7年7月16日

 

東京地方裁判所民事49部イ係 御中

同 佐藤隆行裁判官 様

 

                 申立人(原告)          印

 

申立人(原告)は,(文書提出命令の申立て)民訴法221条により、以下のとおり文書提出命令を申し立てる。

 

  文書の表示

1) 令和3年2月2日付けの北沢純一判決書と内容同様の重要な判断を含み、北沢純一判決書の先行事例に当たる判決書1通

なお、重要な判断とは、「 公知の事実を否認した上で作成された判決書 」のことである。

 

具体的には、日本年金機構法は日本年機構機構に適用される法規定である、と言う(公知の事実)を否認した上で、作成された先行事例に当たる判決書である。

NN210202北沢純一判決書は、<< 日本年金機構法は日本年金機構に適用される法律ではない>>こと前提事実としている内容を指す。

 

2令和3年2月2日付けの北沢純一判決書を判例検索システムに掲載する必要がないとの判断をした理由が分かる文書。

 

3令和3年2月2日付けの北沢純一判決書を判例検索システムに掲載する必要がないとの判断をした時の判断経緯が分かる文書。 

 

 

SK250716文書提出命令申立書 判例検索訴訟<2p>

  文書の趣旨

1) 令和3年2月2日付けの北沢純一判決書と内容同様の重要な内容を含み。北沢純一判決書の先行事例に当たる判決書

=> 本件に於ける勝敗の分岐点となる証拠文書である

行政訴訟においては、被告国が立証責任を果たすために書証提出すべき文書である。

 

2令和3年2月2日付けの北沢純一判決書は、判例検索システムに掲載する必要がない、との判断をした理由が分かる文書。

=> 被告国がした判断理由が妥当であることを示す証拠文書である

 

3令和3年2月2日付けの北沢純一判決書は、判例検索システムに掲載する必要がない、との判断をした時の判断経緯が分かる文書。 

=> 被告国が、北沢純一判決書は、掲載する必要がない、との判断に至った経緯を明らかにする証拠文書である

 

  文書の所持者
  ( 同代者表 鈴木馨祐法務大臣 )  

 〒100-8977 東京都千代田区霞が関1-1-1 法務省

 

  証明すべき事実

   北沢純一判決書は、判例検索システムに掲載すべき重要な判断を含み、類似した判断は存在しないから、先行事例として掲載すべき判決書である事実。

 

  文書提出義務の原因

  本件文書は,佐藤はるか訟務官が、行政訴訟に於ける主張義務を果たしていれば、その主張根拠となる文書である。

 佐藤はるか訟務官が主張義務を果たせば、立証責任を果たすために、提出義務が発生する文書であるが、進んで書証提出するとは考えられないことから、文書提出命令申立てに及んだ。

 

以上