画像版 KA 251130 告訴状 被告訴人=宮坂昌利裁判官 小池晃訴訟
Ⓢ URL集 KA 小池晃控訴審 証拠説明書作成資料
https://thk6581.blogspot.com/2025/11/urlka.html
川崎直也判決書は(裁判長の訴訟審査権)民訴法137条所定の不備補正命令の手続きを飛ばして「被告=小池晃個人」と特定すると言う違法行為を基礎にして作成された判決書である事実の証明
Ⓢ URL履歴 KA 小池晃控訴審 宮坂昌利裁判官 被告認定手続きの違法
https://marius.hatenablog.com/entry/2025/11/25/144427
*************
https://note.com/grand_swan9961/n/n3d0e7cd90056?app_launch=false
http://blog.livedoor.jp/marius52/archives/5642498.html
https://marius.hatenablog.com/entry/2025/11/27/160234
https://ameblo.jp/bml4557/entry-12948212836.html
https://plaza.rakuten.co.jp/marius/diary/202511270001/
http://paul0630.seesaa.net/article/519235721.html?1764234287
https://mariusu.muragon.com/entry/3952.html
http://paul0630.blog.fc2.com/blog-entry-5844.html
*******************
1 KA 251130 告訴状 01被告訴人=宮坂昌利裁判官
https://livedoor.blogimg.jp/marius52/imgs/0/f/0fab16f5.jpg
2 KA 251130 告訴状 02被告訴人=宮坂昌利裁判官
https://livedoor.blogimg.jp/marius52/imgs/5/f/5fb10818.jpg
3 KA 251130 告訴状 03被告訴人=宮坂昌利裁判官
https://livedoor.blogimg.jp/marius52/imgs/5/8/58442166.jpg
****
4 KA 251130 告訴状 04被告訴人=宮坂昌利裁判官
https://livedoor.blogimg.jp/marius52/imgs/1/7/171aecc3.jpg
5 KA 251130 告訴状 05被告訴人=宮坂昌利裁判官
https://livedoor.blogimg.jp/marius52/imgs/5/8/58a0b7e4.jpg
6 KA 251130 告訴状 06被告訴人=宮坂昌利裁判官
https://livedoor.blogimg.jp/marius52/imgs/7/4/74fa6d93.jpg
****************
告訴状(被告訴人=宮坂昌利裁判官)
令和7年11月30日
竹内寛志事正 殿
東京地方検察庁 御中
告訴人 印
告訴人 住所 〒343-0844 埼玉県越谷市大間野町
氏名
生年月日 昭和 年 月 日
FAX番号 048-985-
被告訴人 住所 東京都千代田区霞ヶ関1丁目1-4
氏名 宮坂昌利
職業 東京高等裁判所裁判官
電話番号 03-3581-2009
第1
告訴の趣旨
被告訴人( 宮坂昌利 )の下記の告訴事実に記載の所為は,虚偽公文書作成等(刑法第156条)及び偽造公文書行使等(刑法第158条)に該当すると思料しますので,捜査の上、厳重に処罰されたく、告訴致します。
第2
告訴事実
被告訴人( 宮坂昌利 )は、岩松浩之裁判官、大澤知子裁判官と共謀し、内容虚偽の請求棄却理由を、故意にでっち上げ、令和7年11月6日付け判決書を作成し、告訴人に対して行使をしたと言う行為は、告訴人に保障された憲法第31条の「法律の定める手続による保障」を侵害すると言う損害を与えたものである。
第3 告訴に至るまでの経緯
1 告訴人は、「 東京高等裁判所令和7年(ネ)第3070号 慰謝料請求権 ) 」の控訴人であり、担当裁判官は、宮坂昌利裁判官、岩松浩之裁判官、大澤知子裁判官の3名であった。
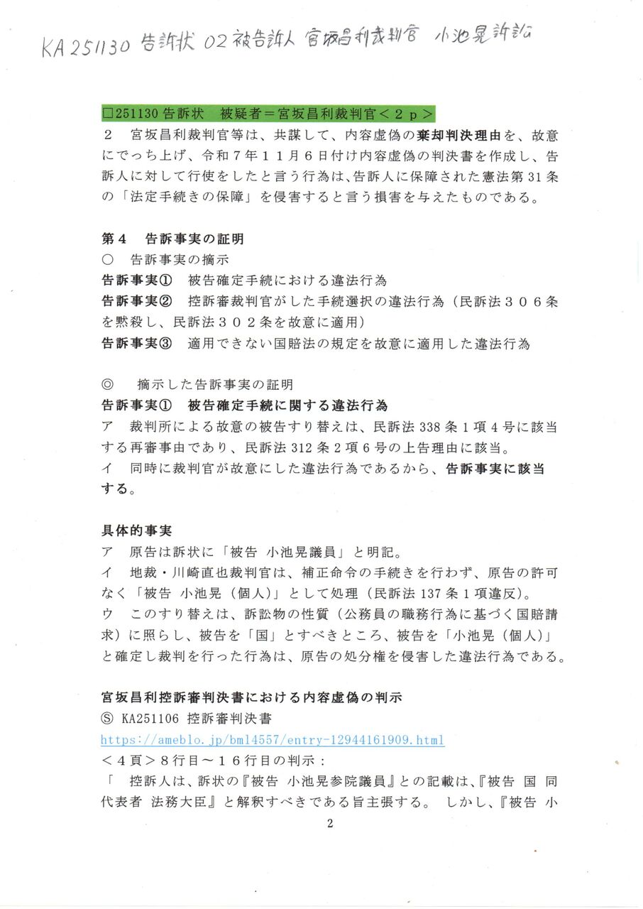
□251130告訴状 被疑者=宮坂昌利裁判官<2p>
2 宮坂昌利裁判官等は、共謀して、内容虚偽の棄却判決理由を、故意にでっち上げ、令和7年11月6日付け内容虚偽の判決書を作成し、告訴人に対して行使をしたと言う行為は、告訴人に保障された憲法第31条の「法定手続きの保障」を侵害すると言う損害を与えたものである。
第4 告訴事実の証明
〇 告訴事実の摘示
告訴事実① 被告確定手続における違法行為
告訴事実② 控訴審裁判官がした手続選択の違法行為(民訴法306条を黙殺し、民訴法302条を故意に適用)
告訴事実③ 適用できない国賠法の規定を故意に適用した違法行為
◎ 摘示した告訴事実の証明
告訴事実① 被告確定手続に関する違法行為
ア 裁判所による故意の被告すり替えは、民訴法338条1項4号に該当する再審事由であり、民訴法312条2項6号の上告理由に該当。
イ 同時に裁判官が故意にした違法行為であるから、告訴事実に該当する。
具体的事実
ア 原告は訴状に「被告
小池晃議員」と明記。
イ 地裁・川崎直也裁判官は、補正命令の手続きを行わず、原告の許可なく「被告
小池晃(個人)」として処理(民訴法137条1項違反)。
ウ このすり替えは、訴訟物の性質(公務員の職務行為に基づく国賠請求)に照らし、被告を「国」とすべきところ、被告を「小池晃(個人)」と確定し裁判を行った行為は、原告の処分権を侵害した違法行為である。
宮坂昌利控訴審判決書における内容虚偽の判示
Ⓢ KA251106 控訴審判決書
https://ameblo.jp/bml4557/entry-12944161909.html
<4頁>8行目〜16行目の判示:
「 控訴人は、訴状の『被告
小池晃参院議員』との記載は、『被告 国 同代表者 法務大臣』と解釈すべきである旨主張する。 しかし、『被告 小池晃参院議員』との記載は小池晃個人を指すものと解するのが自然かつ合理的であり、当該記載を『国』を指すものと解するには無理がある。
また、被控訴人は、第1審以来、『被告 小池晃』として応訴してきたのに対し、控訴人はこれに異議を述べてこなかった。 以上の点に照らし、控訴人の前記主張は採用できない。 」である。
宮坂昌利控訴審判決書の内容虚偽の判示整理
1 補正命令義務の不履行(民訴法137条違反)
2 (被告適格等)行政事件訴訟法11条の趣旨に反する被告適格を違法認定をした違法行為。
3 応訴状況に基づく黙示の適格認定の誤り。
( 「答弁書を提出したが、原告が異議を述べなかった」という事実をもって、黙示的に被告適格が認められたと判断した行為を意味する )
4 原告は一貫して「小池晃議員」と記載しており、宮坂昌利裁判官からの訂正指示もなかった。
以下は主張根拠である。
Ⓢ KA 250222 訴状 小池晃訴訟 請願権侵害 共産党
小池晃参議院議員が応答義務違反を故意にしたことにより発生した請願権侵害を理由とする慰謝料請求事件
https://ameblo.jp/bml4557/entry-12885235666.html
Ⓢ KA250421 原告第1準備書面
https://marius.hatenablog.com/entry/2025/04/20/230025
ⓈKA 250603 控訴状 小池晃訴訟 小池晃議員
https://marius.hatenablog.com/entry/2025/06/02/162349
Ⓢ KA250612 控訴理由書
https://plaza.rakuten.co.jp/marius/diary/202506090001/
5 被告側は「被告 小池晃議員」と記載された訴状に対し、「個人」として答弁書を提出。
原因は、川崎直也判決書が補正命令の手続きを飛ばして「被告 小池晃(個人)と被告確定した行為が原因である。
Ⓢ KA250411 答弁書(250414FAX受領)
https://marius.hatenablog.com/entry/2025/04/15/095941
告訴事実② 控訴審裁判官がした手続選択の違法行為
□251130告訴状 被疑者=宮坂昌利裁判官<4p>
ア 宮坂昌利裁判官は、川崎直也裁判官による被告確定手続の違法を認識した上で、民訴法306条による取消手続を選択せず、302条による控訴棄却手続を選択した。
イ この選択は、違法性を認識した上で行った故意的選択であり、民訴法338条1項4号に該当する再審事由である。
故意的選択である主張する根拠は以下の通り。
「被告確定手続の違法を認識した上で」の証明は以下の通り。
被告確定手続が適正に行われたことについては、職権調査事項である。
同時に、申告人は控訴理由書で「被告確定手続の違法」について(口頭弁論の範囲等)民訴法296条第1項により申立てている事実。
上記に拠り、宮坂昌利裁判官は違法性を認識していた。
ウ 宮坂昌利裁判官は違法性を認識した上で訴訟手続きの選択を故意に誤った行為は、民訴法312条2項6号の上告理由に該当し、憲法31条の侵害でもある。
エ 更に、宮坂昌利裁判官等が故意にした違法行為であるから、告訴事実に該当する。
宮坂昌利判決書における具体的違法行為の摘示
1 民訴法306条の趣旨に反する職権調査義務の黙殺
2 (口頭弁論の範囲)民訴法296条第1項による申立てに対し、内容虚偽の理由をでっち上げた違法行為。
3 違法手続を前提とした審理継続は憲法31条違反
4 職権調査義務の黙殺は裁判官の職務違反
5 これらは、宮坂昌利裁判官が違法行為を故意にしたものであるから、告訴事実に該当する。
告訴事実③ 適用できない国賠法の規定を故意に適用した違法行為
ア 控訴審判決では、被告を「小池晃(個人)」と認定した上で、却下理由として国賠法1条1項を適用している事実。
イ 国賠法1条1項は、「公務員の職務行為」に関する国家の賠償責任を定めた規定であり、私人(=小池晃(個人))に対して直接適用されるものではない。
ウ よって、これは法令の趣旨に反する違法適用を故意にしたものである。
判示と証拠
アⓈ KA251106 控訴審判決書(宮坂昌利裁判官)
https://ameblo.jp/bml4557/entry-12944161909.html
<4頁>25行目〜<5頁>2行目の判示:
「そして、本件は、公権力の行使に当たる公務員がその職務を行うについて違法に他人に損害を与えた場合には、国がその被害者に対し賠償の責に任ずるのであって、公務員個人はその責を負わないと解されるとの法解釈 」である。
イ ⓈKA250526 川崎直也判決書(地裁)
https://ameblo.jp/bml4557/entry-12906381112.html
<2頁>22行目〜24行目の判示:
「 公権力の行使に当たる国の公務員が、その職務を行うについて、故意又は過失によって違法に他人に損害を与えた場合には、国がその被害者に対して賠償の責に任ずるのであって、公務員個人はその責を負わないと解される。 」である。
違法性の整理
1 被告を「個人」と認定し、一方で「個人」に国賠法1条1項を適用した論理矛盾
2 国賠法1条1項の趣旨に反する適用は、宮坂昌利裁判官が違法行為を故意にしたものである。
3 適用できない法規定を故意に適用した行為は、民訴法338条1項4号の再審事由、民訴法312条2項6号の上告理由、憲法31条の侵害に該当。
4 同時に、同時に裁判官が故意にした違法行為であるから、告訴事実に該当する。
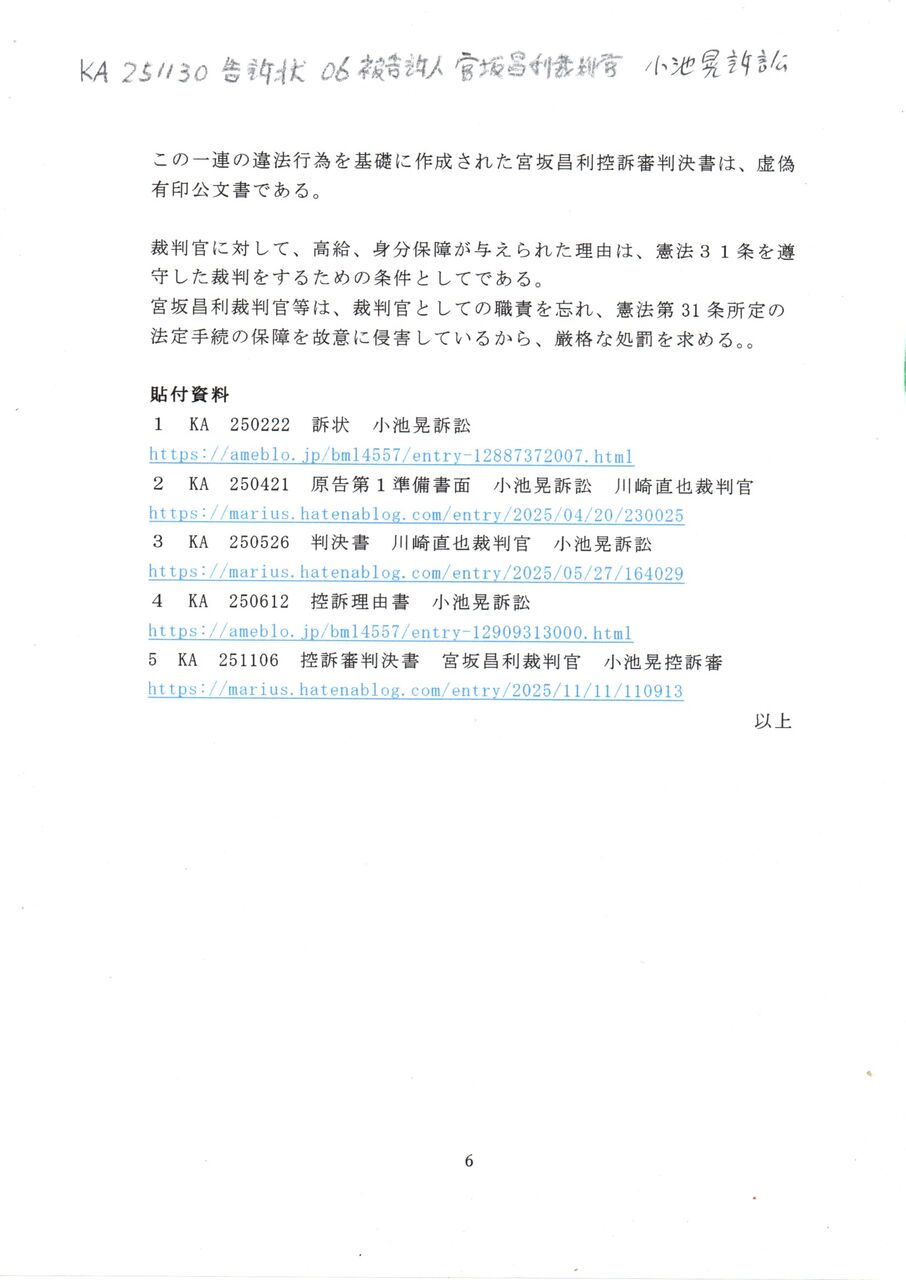
第5 まとめ
宮坂昌利裁判官等がした一連の行為は、いずれも憲法第31条所定の法定手続の保障を故意に侵害するものである。
この一連の違法行為を基礎に作成された宮坂昌利控訴審判決書は、虚偽有印公文書である。
裁判官に対して、高給、身分保障が与えられた理由は、憲法31条を遵守した裁判をするための条件としてである。
宮坂昌利裁判官等は、裁判官としての職責を忘れ、憲法第31条所定の法定手続の保障を故意に侵害しているから、厳格な処罰を求める。。
貼付資料
1 KA 250222 訴状 小池晃訴訟
https://ameblo.jp/bml4557/entry-12887372007.html
2 KA 250421 原告第1準備書面 小池晃訴訟 川崎直也裁判官
https://marius.hatenablog.com/entry/2025/04/20/230025
3 KA 250526 判決書 川崎直也裁判官 小池晃訴訟
https://marius.hatenablog.com/entry/2025/05/27/164029
4 KA 250612 控訴理由書 小池晃訴訟
https://ameblo.jp/bml4557/entry-12909313000.html
5 KA 251106 控訴審判決書 宮坂昌利裁判官 小池晃控訴審
https://marius.hatenablog.com/entry/2025/11/11/110913
以上
.bmp)
0 件のコメント:
コメントを投稿